凯发K8天生赢家一触即发

服务热线:400-803-6196
凯发K8天生赢家一触即发 > 新闻中心
“以客户为中心“| 河南省磐石电子科技有限公司给我司发来表扬信

“以客户为中心”

深圳太极云软技术有限公司的服务理念

——河南省磐石电子科技有限公司我司发来表扬信

 

近期,我司收到河南省磐石电子科技有限公司发来的表扬信,对驻马店智能化终端二期、三期项目交付实施项目组的工作给予充分的肯定!

表扬信中提到:

贵公司克服时间紧张、任务繁重等问题,按时完成终端设备上线要求,实现业主的节点计划。在项目建设过程中,李昆雷、闫沛东、李一、刘晓帅同志本着不怕苦不怕累,服务好业主的态度,对其中8县4区行政中心,各乡镇便民服务网点的智能化终端设备进行周末无休加班加点安装调试。在驻马店项目组的高度重视和配合下各便民中心、网点顺利完成市领导定下的上线任务,得到了业主单位各部门领导高度评价。

表扬信.png 

(河南省磐石电子科技有限公司给我司的表扬信)

封表扬信在肯定我司项目实施人员的表现同时,也激励了我们为客户服务过程中制度的完善。

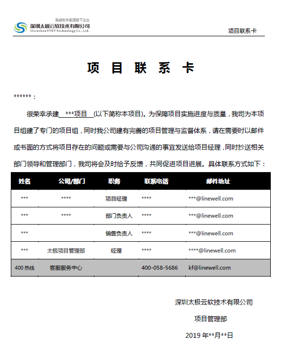
深圳太极云软秉承“以客户为中心”的服务宗旨,在合同签订阶段增加了一份重要文件——项目联系卡。为确保我司交付组织在项目实施阶段能够有效的为客户服务,项目联系卡为客户给予了项目各阶段负责人信息,以便及时反馈项目实施中出现的问题。同时结合我们的回访行动,大大增强了项目实施阶段上下的对称性、时效性、透明度。

项目联系卡.png 

客户,我们始终摆在第一位,客户服务,也是我们坚持要改进的任务。我们将再接再厉,怀着无比的工作热情、饱满的精神状态,昂扬的斗志情绪,不负客户期待,全力奔赴业绩顶峰、攻坚克难完成实施交付。